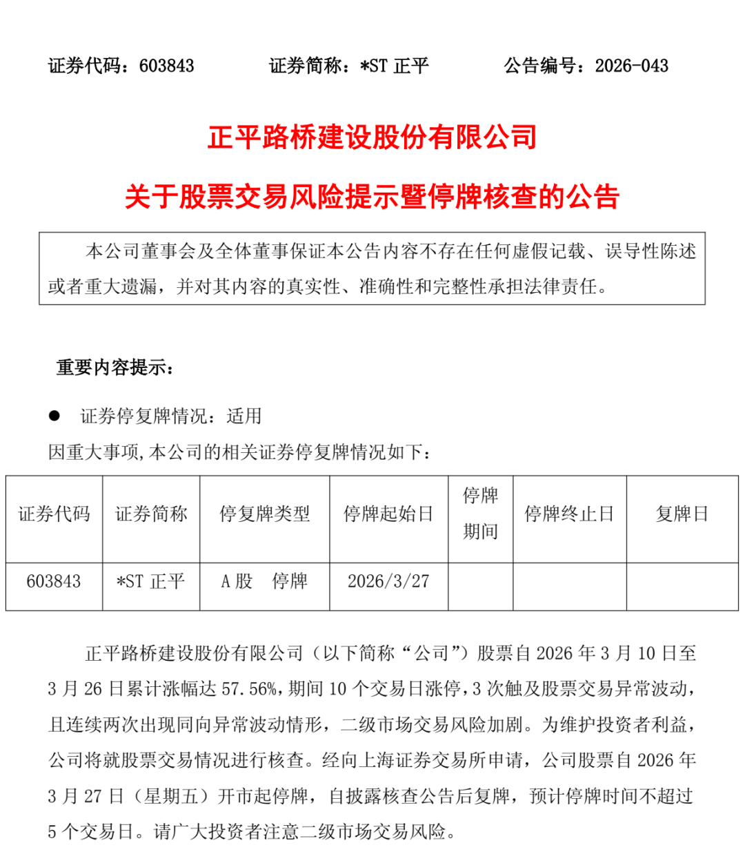
3月26日晚,*ST正平(603843)公告,公司股票自2026年3月10日至3月26日累计涨幅达57.56%,期间10个交易日涨停,3次触及股票交易异常波动,且连续两次出现同向异常波动情形,二级市场交易风险加剧。为维护投资者利益,公司将就股票交易情况进行核查。公司股票自3月27日开市起停牌,自披露核查公告后复牌,预计停牌时间不超过5个交易日。

记者注意到,*ST正平并非首次停牌核查。2025年10月至11月,公司曾三次公告股价短期涨幅与同期上证指数、建筑行业存在严重偏离,并进行停牌核查。
据公告,*ST正平此次提示了十条相关风险,涉及交易风险、退市风险、预重整、资金占用、采矿能力与采矿权等多个方面。
交易风险方面,公告显示,*ST正平股价短期内上涨过快,严重脱离基本面,交易风险高度累积,请广大投资者理性投资并注意投资风险。
退市风险方面,*ST正平提示,随着审计工作的推进,公司可能存在因进一步调整导致净资产为负的风险。公司净资产预计区间较前期披露出现较大幅度下调,预计区间下限为负值,公司存在净资产为负的重大退市风险。
具体来看,公司于3月4日披露了业绩预告更正公告,下调预计净资产区间,预计2025年末净资产为-3000.00万元至9000.00万元。

同时,公司存在被出具非标审计意见的重大退市风险。截至目前,年审会计师尚未获得充分、适当的审计证据证明2024年审计报告无法表示意见涉及事项已消除,如后续仍无法获取充分、适当的审计证据,预计将对公司2025年度财务报表出具非无保留意见。公司股票将触及相关规定的退市相关条款,面临被终止上市的风险。
此外,公司2024年度内部控制审计报告被出具否定意见,涉及供应商及工程管理、资金活动、法律事务活动等内部控制程序存在缺陷,以及1.9亿元募集资金补流未及时归还等问题。若公司2025年度内部控制审计报告仍被出具否定意见或无法表示意见,公司股票亦将触及相关规定的退市相关条款。
预重整方面,*ST正平提示,首先,公司预重整债权申报为部分债权申报,公司部分控股子公司未被纳入本次预重整债权申报范围,债权申报准确性、完整性存在重大不确定性,公司可能难以通过本次债权申报消除非标意见所涉事项。
其次,公司能否进入重整程序存在重大不确定性,公司进入预重整后能否消除非标意见所涉事项存在重大不确定性。西宁中院决定对公司启动预重整,不代表公司正式进入重整程序,公司也尚未收到西宁中院关于受理重整申请的相关法律文书,申请人的重整申请能否被法院受理、公司后续是否进入重整程序均存在不确定性。公司进入预重整程序后,仍可能难以消除非标意见所涉及的工程项目成本费用、外部借款计量的准确性、完整性不足等事项。
再次,公司预重整招募重整投资人事项存在不确定性,存在未能招募到合格重整投资人、重整投资人未按期签订投资协议等风险。
资金占用方面,*ST正平称,年审会计师无法确认是否还存在其他未披露的非经营性资金占用、违规担保情形。因此,公司不排除存在上述情形的可能,请投资者注意相关风险。
采矿能力与采矿权方面,*ST正平提示,尽管公司全资子公司格尔木生光矿业开发有限公司取得了青海省自然资源厅颁发的《采矿许可证》,但公司开采能力不足,矿产资源开发未来需大规模投入建设和运营,但公司目前无充足资金、人员及设备等用于后续开采,矿产资源后续开采进展、能否产生收益均存在重大不确定性。受制于资金投入、市场环境、行业政策及外部环境、人员缺乏等多重因素影响,矿产资源后续开发进展、能否产生收益均存在重大不确定性。
*ST正平亦存在采矿权被冻结的风险。公告显示,公司全资子公司生光矿业与青海省环境地质勘探局探矿权转让合同纠纷已进入诉讼程序,在诉讼审理过程中,青海地勘局为保障其债权实现,可能依法向法院申请对案涉采矿权采取财产保全措施;如法院依法作出相应保全裁定,案涉采矿权存在被采取冻结等权利限制措施的可能性。若后续相关法律程序依法推进,不排除在符合法律规定的前提下,案涉采矿权的相关财产性权利被依法处置的可能。
公开信息显示,*ST正平主要从事基础设施建设、文旅+产业综合开发和有色金属矿业。为培育新的效益增长点,公司积极拓展新能源建设及智算服务等新业务。
2025年,*ST正平预计实现营业收入9.5亿元至13.5亿元,预计实现归母净利润-4.3亿元至-3.4亿元。而在2024年度,公司实现营业收入13.62亿元,实现归母净利润-4.84亿元。
*ST正平表示,公司受资金流动性紧张影响,发生债务违约,并因相关诉讼导致管理费用及违约利息支出大幅增加。在行业环境变化与内部资金短缺的双重压力下,新业务拓展受限,存量项目开工率不足。此外,部分业主单位同样面临资金压力,对公司项目的计量签认及工程款支付进度延缓,导致合同资产与应收账款计提的减值准备有所增加。

